CONTACT US
湖南冬達儀器股份有限公司
聯系人:羅先生
服務熱線:18939882429
郵箱:qiye@boyitest.com
售后熱線:400-691-8199
地址:湖南省岳陽高新技術產業園區武廣路1號
當前位置: 首頁>>產品中心>>綜合試驗箱系列>>PCB電性能測試設備
商品類別:PCB電性能測試設備
點擊次數:76564
上架時間:2023年12月16日
全國服務熱線: 18939882429
產品描述
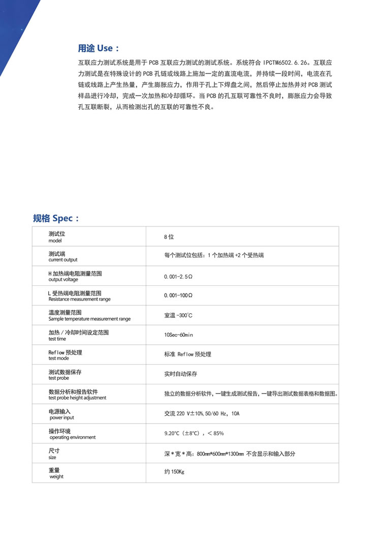
IST( interconnection test system)互連應力測試系統
IST( interconnection test system)互連應力測試系統,又稱互聯應力測試系統。是一種專門用于檢測PCB電路板內部互聯應力情況的設備。該系統通過施加電壓和電流,檢測電路板內部的應力分布情況,從而評估電路板的穩定性和可靠性。
上海柏毅IST互連應力測試系統滿足IPC-TM-650 2.6.26要求,主要特點有:
●可靈活選擇的測試位數
根據用戶選擇的不同配置,系統可提供 8,12,16等不同數量的測試位,以應對不同批量試樣的測試。
●1個H加熱端通道和最多3個L受熱端通道
每個測試位,提供 1個H加熱端,以及最多可達 3個通道的 L受熱端,可以同時測試到更多的 D a i s y C ha in菊花鏈和互連孔。
●模塊化結構
系統模塊化結構,易于擴展,易于進行故障定位和維修更換。
●校正功能
H加熱端以及 L受熱端的電阻測試,均可以進行校正,以保證測試結果的準確性。
●分層測試模塊(選配)
系統可以選配分層測試模塊,檢測樣品經過測試后是否發生分層。
●失效分析模塊(選配)
系統可以選配熱盤失效分析模塊,或者紅外熱像分析模塊,以方便完成測試后,用戶找到樣品測試鏈中的失效孔進行根本原因分析。
●系統自我檢查
完善的各項系統自我檢查功能,用戶即可進行系統測試和功能的自我檢查,以保障系統長期可靠運行。


上一篇:HCT耐電流測試系統
下一篇:我是有底線的
本文標簽: 高低溫環境試驗箱-步入式環境艙-老化箱廠家-湖南冬達儀器股份公司
最新產品
相關新聞
- 高低溫試驗箱功率多少解析:適配多場景的高效能耗方案2025-08-23
- 小型高低溫試驗箱,最新出售信息與上海柏毅公司產品介紹2025-08-18
- 大型高低溫試驗箱——性能與應用的極致展現2025-08-18
- 選對高低溫試驗箱設備,讓每一分投入都值得2025-07-16
- 岳陽縣領導調研湖南冬達儀器,助力高低溫環境試驗箱工廠高質量發展2025-06-17
- 愛心匯聚,共助農殘丨上海柏毅傳遞溫暖力量2025-06-13
- 格力考察背后的技術底氣:湖南冬達高低溫環境試驗箱賦能工業檢測2025-06-11
- 高低溫環境試驗箱:精準模擬極端環境,助力產品品質升級2025-06-09
- 岳陽縣交警大隊走進上海柏毅開展交通安全宣傳活動2025-06-04
- 高低溫環境試驗箱:精準模擬環境,助力多行業科研生產2025-05-29



服務熱線:18939882429 19330815666
地址:湖南省岳陽高新技術產業園區武廣路1號
客服 